欢迎您来到北京教盟博飞汽车科技有限公司官方网站

当前位置

首页 > 新闻资讯 > 公司新闻
福田戴姆勒商用车体验与校企合作项目交流会
2017/5/24 12:52:48

福田戴姆勒商用车体验与

校企合作项目交流会

北京福田戴姆勒汽车有限公司    北京教盟博飞汽车科技有限公司  

商用车校企职教联盟022


尊敬的职业院校各级领导


随着国家商用车排放标准持续升级,商用车产品技术日新月异,大量的国际先进技术及车联网、物联网等智能科技在商用车上广泛应用,商用车价值链上的零部件供应商、整车制造厂、经销商、服务商、物流公司等企业均面临现有人员的新技术应用能力全面提升,以及未来新技术人才的储备等问题。

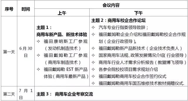
为了响应国家战略政策,优化商用车行业校企合作模式,深化合作内涵。北京福田戴姆勒汽车有限公司将携手北京教盟博飞汽车科技有限公司,于2017630 日——71在北京福田戴姆勒体验中心开展“福田戴姆勒商用车体验与校企合作项目交流会”活动,并诚邀您的参与。


活 动 内 


   

中、高职、本科院校领导、汽车院系负责人及专业带头人。

时 间 安 排

报到时间:2017年06月29日

活动时间:2017年06月30日——7月1日

   

  人:赵老师

联系/咨询电话:010-60563552

                 18910534885李老师

                 18601941665冯老师

     箱 :car885@yeah.net

报到地点:北京市怀柔区双阳宾馆

会议地点:北京福田戴姆勒汽车有限公司北京体验培训中心

   

本次活动无会议费,食宿由主办单位统一安排,费用自理。


宾馆住宿标准:

       标间:290//

       单间:370//

经典瞬间



产品展示

PRODUCT SHOW推荐热销新品
轻混动汽车整车实训平台 轻混动汽车整车实训平台查看详情
电动汽车整车实训平台 电动汽车整车实训平台查看详情
汽车专业师资培训平台 汽车专业师资培训平台查看详情
新能源汽车项目教学资源库 新能源汽车项目教学资源库查看详情
用手机扫描二维码关闭